01

CCUS的環境風險,國外的環境風險手冊和教科書上講得比較多,但和我國說的不太一樣,他們說的環境風險,實際上是指的潛在環境影響。而我國主要是指突發環境事故的風險。所以我國在進行風險源、風險途徑、風險暴露、風險后果、風險效應描述時,它是完整的一套理論,這和國外的理論框架是不一樣的。

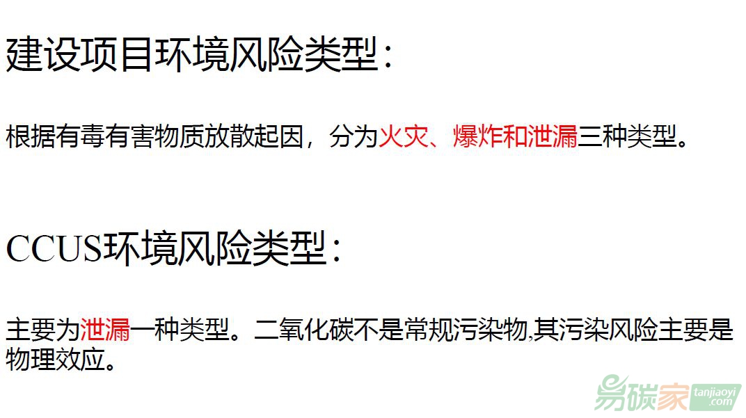
我們國家環境風險叫做突發環境事故的環境風險,風險導則不管安全風險還是環境風險,三個類型,爆炸、火災和泄露。源頭導致二次污染才會做環境風險,跟國外有潛在環境影響,都作為風險源,還是概念上的不一樣。

不太同意專家打分法,這是最次的辦法,建議改成綜合打分法。

02